https://doc.babylonjs.com/features/featuresDeepDive/Exporters/Blender
Blender to Babylon.js exporter | Babylon.js Documentation
Blender to Babylon.js exporter The Blender export plugin can be found on github repository. We assume your using the last version. Note that v6 is for Blender 2.8 (currently in beta), v5 for Blender 2.79b or below can be found in the deprecated folder. In
doc.babylonjs.com
https://doc.babylonjs.com/features/featuresDeepDive/Exporters/Mixamo_to_Babylon
Mixamo to Blender to Babylon.js | Babylon.js Documentation
Mixamo to Blender to Babylon.js Interested in getting Adobe Mixamo characters into Babylon.js? Here's a handy guide to do just that! Start by downloading and installing the Blender to Babylon.js exporter. Here are the Installation instructions. From Mixamo
doc.babylonjs.com
공식 문서를 참고해 진행하였는데, 좀 헤맨 부분이 있어 기록하려고 한다.
먼저 블렌더라는 툴이 필요하다.
https://www.blender.org/download/
Download — blender.org
The Freedom to Create.
www.blender.org
다운받아주자.
글을 쓰는 당일 기준, 3.4.1 버전을 다운받았다.

블렌더를 성공적으로 다운받았으면,
https://github.com/BabylonJS/BlenderExporter
GitHub - BabylonJS/BlenderExporter: Exports From Blender to Babylon.JS in JSON / .babylon format
Exports From Blender to Babylon.JS in JSON / .babylon format - GitHub - BabylonJS/BlenderExporter: Exports From Blender to Babylon.JS in JSON / .babylon format
github.com
BabylonJS 팀에서 개발한 BlenderExporter를 다운받는다.
소스 코드를 다운받을 필요 없이, zip 파일만 다운받으면 된다.


그런 다음 Blender에서 Edit -> Preference -> Add-ons에 들어간다.

Install 버튼을 눌러 아까 받았던 add-on을 설치한다. (다운받았던 zip 파일)
설치 후 체크박스에 꼭 체크해주자.

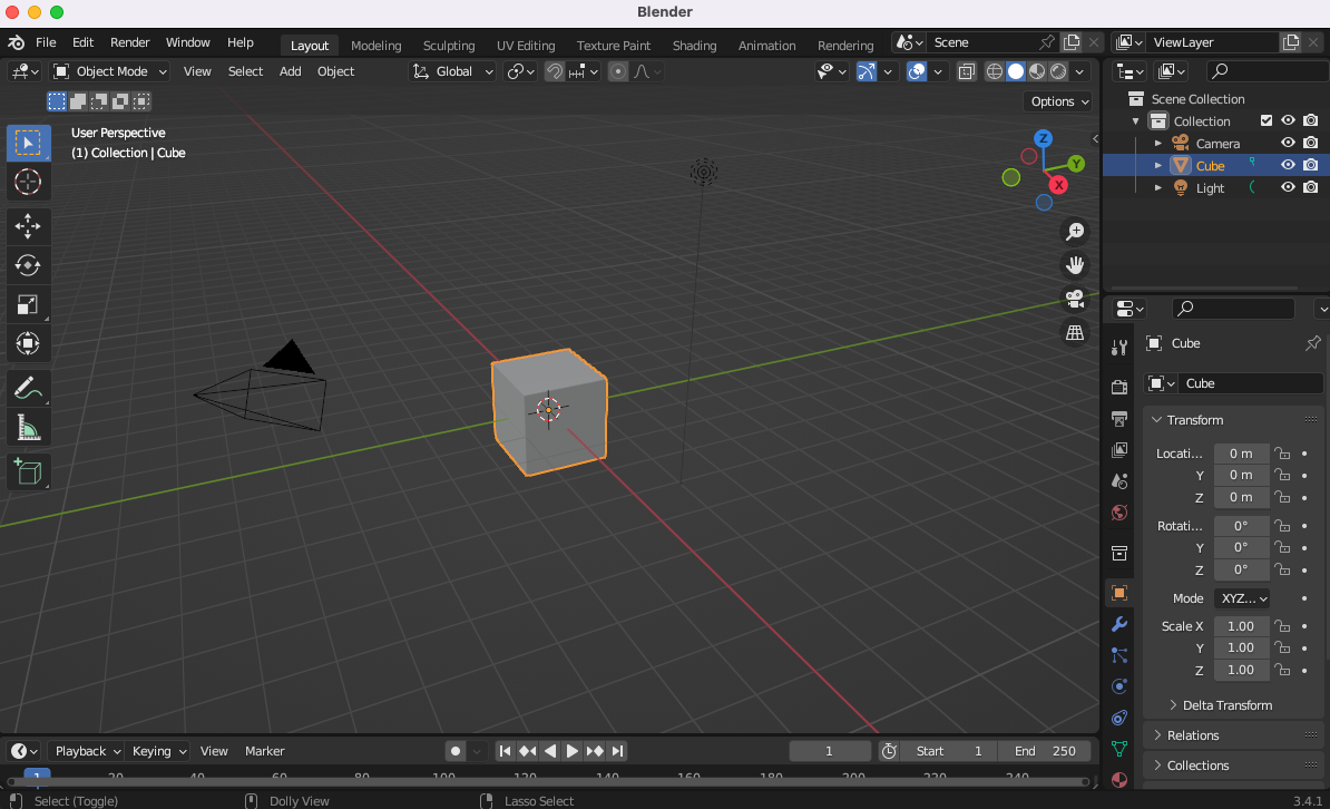
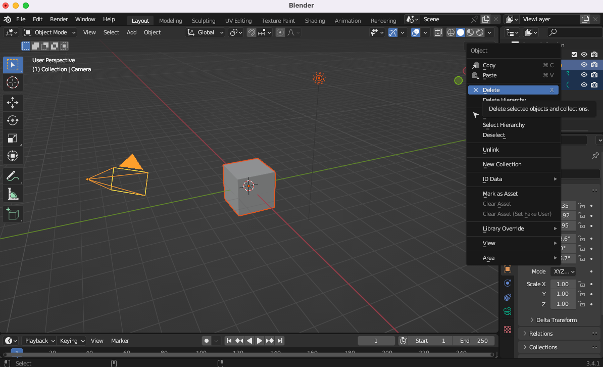
그리고 Blender 프로젝트에 있는 기본 개체 3개(Camera, Cube, Light)를 제거한다.

이제 파일을 불러오면 되는데, 먼저 모델이 필요하다.
Babylon.js 공식 문서에선 Mixamo 라는 사이트를 추천하기에, 여기서 다운받았다.
다운받는 방법은 최상단에 링크 걸어둔 공식 문서에 아주 상세히 나와 있다.

Mixamo
www.mixamo.com
File - import를 통해 불러오면 되는데
공식 문서에 따라 Manual Orientation 옵션과 Automatic Bone Orientation 옵션을 체크해주도록 하자.
3d 모델에 관해 공부해 본 적은 없기 때문에 무슨 옵션인지는 자세히 모른다.



애니메이션도 모두 같은 방식으로 불러오자.

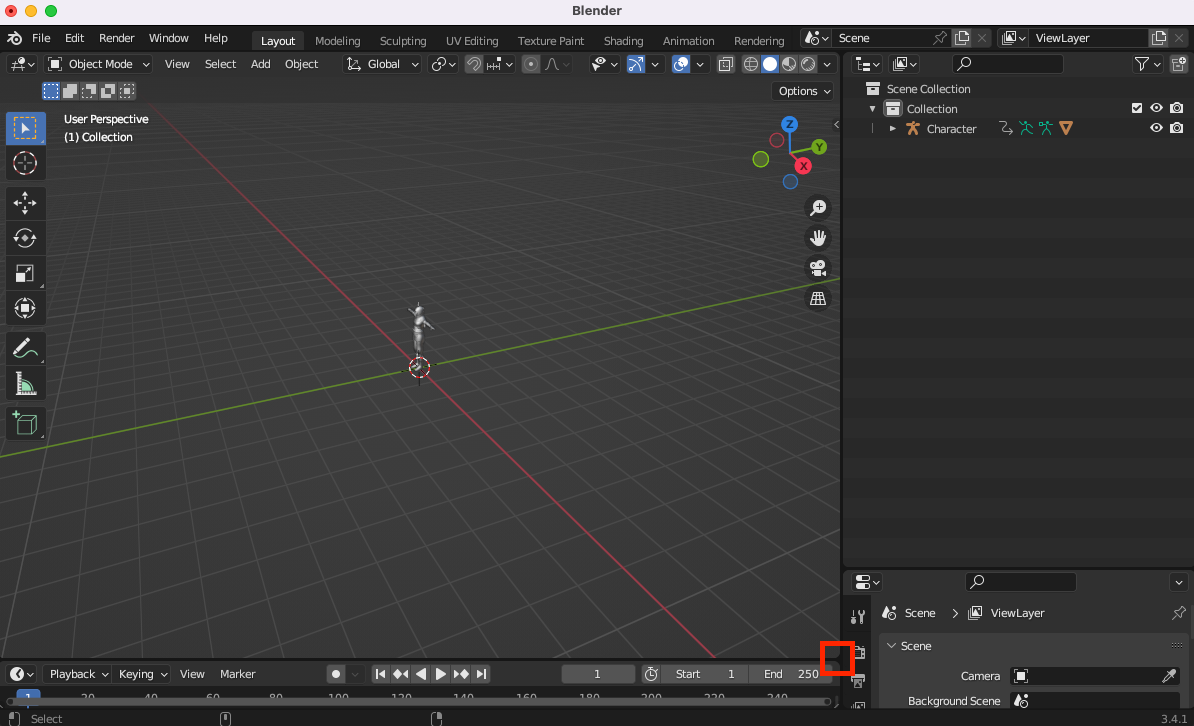
그러고 나서 Armature(애니메이션이 아닌 모델 본체)의 이름을 Character로 바꾼다.

애니메이션의 이름도 직관적으로 바꿔주자. (더블클릭으로 바꿀 수 있다)
Character에도 애니메이션이 있다. (아무것도 안 하는 애니메이션)
그것도 이름을 바꿔주자.

그런 다음 애니메이션을 전부 삭제한다. (Delete Hierarchy)
스샷에선 Armature.001 ~ 005가 해당한다.

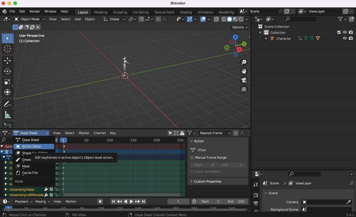
아래 스샷의 빨간 영역에 마우스를 올려보면 마우스가 십자 모양으로 변한다.
그 상태에서 위로 드래그를 해주면 새로운 창을 하나 열 수가 있다.

새 창을 Dope Sheet -> Action Editor로 바꿔주자.


Action Editor에서 애니메이션이 모두 제대로 들어있는지 확인할 수 있다.
플레이 버튼으로 재생도 해볼 수 있다.

다음 단계로 가기 전에 타임 슬라이더를 꼭 0에 맞춰주도록 하자.
그리고 액션은 다시 꼭 기본자세(예시에선, tPose)로 선택해주어야 한다.

이제 Object Mode에서 N 버튼(한/영 확인)을 누르면 Transform 창이 뜬다.
그런 다음 A 버튼을 누르면 모든 개체가 선택되는데
Location은 모두 0으로, Rotation도 모두 0으로, Scale은 모두 1로 수정한다.

수정했다면 Ctrl+A 버튼을 눌러 All Transforms로 변경 사항을 적용해주자.

그런 다음 MAT(빨간색 모양)이라는 Meterial이 있다면, Babylon.js와 호환이 되지 않는다고 한다.
클릭한 다음 아래 빨간색 모양을 먼저 클릭하고 흰색 모양을 클릭한 다음,
Material로 바꿔주도록 하자. (하위에 빨간 모양의 Material이 있다면 다 똑같이 작업해주면 된다)

Blender에서의 모든 작업이 끝났다.
File -> Export -> Babylon.js 로 내보내기만 하면 된다.

마지막으로 .babylon 파일을 열어
"autoAnimate": true,"autoAnimateFrom": 1,"autoAnimateTo": 152,"autoAnimateLoop": true
구문을 텍스트 제일 밑의 subMeshes, instances 사이에 넣어주자.
구문 오류가 나면 안 되니까 JSON 형태에 맞게 잘 적어주도록 해야 한다.

이제 아래 링크로 가서, 만들어진 .babylon 파일을 드래그 앤 드랍해보자.
그러면 제대로 모델이 임포트됐는지, 시뮬레이션해 볼 수 있다.
https://sandbox.babylonjs.com/
Babylon.js Sandbox - View glTF, glb, obj and babylon files
sandbox.babylonjs.com

웹(Babylon.js 사용)에서 불러온 모습

모델을 불러오는 코드 부분 (크기가 너무 커 조금 줄였다)
export const createCharacter = async (scene: Scene, engine: Engine) => {
const character = await SceneLoader.ImportMeshAsync("", "", CHARACTER_SOURCE, scene);
// init character
const mesh = character.meshes[0];
mesh.scaling = new Vector3(0.1, 0.1, 0.1);
mesh.rotation = new Vector3(-(Math.PI / 2), 0, 0);
return character;
};
- 이글은 도입부에 말했다시피, Babylon.js 공식 문서를 참고하여 쓰인 글입니다. 잘못된 부분이나 잘 안되는 부분이 있다면 언제든지 댓글 달아주시면 답변드리겠습니다~
'웹 > 프론트엔드' 카테고리의 다른 글
| Zustand 현명하게 사용하기 (불필요한 리렌더링 막기) (10) | 2023.06.12 |
|---|---|
| React 좀 더 현명하게 사용하기 (0) | 2023.05.08 |
| [Next.js] getStaticProps, getServerSideProps 제대로 이해하기 (0) | 2023.02.12 |
| 빌드 시 에러가 나는 경우, minify 옵션을 꺼보자. (0) | 2022.12.11 |
| [Typescript] 유니온 타입 사용 시 타입 증명하기 (0) | 2022.11.23 |
댓글